Building a Serverless Newsletter & Contact System That Scales to Millions
Serverless email automation with multi-provider support, intelligent bot protection, and zero-infrastructure maintenance

- GitHub Repository: github.com/SamirPaulb/newsletter-and-contact-system โญ
- Live Demo: web.samirp.workers.dev
- Production Ready: Running on Cloudflare’s global edge network with 275+ locations worldwide
- Tech Stack: JavaScript, Cloudflare Workers, KV Storage, GitHub Actions, Multiple Email Providers
Introduction: The Power of Edge Computing
Imagine building a newsletter system that can handle 1 subscriber or 1 million subscribers without changing a single line of infrastructure code. No servers to provision, no databases to scale, no load balancers to configure. This is the reality of edge computing with Cloudflare Workers.
In this comprehensive guide, I’ll walk you through building a production-ready newsletter and contact management system that:
| Feature | Description |
|---|---|
| ๐ Global Distribution | Runs on 275+ edge locations with <50ms latency worldwide |
| ๐ง Multi-Provider Support | Gmail SMTP, MailerLite API, Cloudflare Email Routing |
| ๐ก๏ธ Intelligent Protection | Progressive CAPTCHA that adapts to threat levels |
| ๐ Infinite Scalability | Same code handles 1 to 1M+ subscribers |
| ๐ฐ Cost Effective | ~$5/month for 1000 subscribers |
| ๐ Enterprise Security | Zero Trust, rate limiting, DDoS protection built-in |
| ๐ค Full Automation | RSS monitoring, batch processing, auto-backups |
| ๐ฐ Universal Feed Parser | Supports RSS 2.0, RSS 1.0, Atom, JSON Feed |
๐ System Homepage

How Serverless Works Under the Hood
Before diving into our newsletter system, let’s understand the revolutionary technology powering it. Cloudflare Workers isn’t just “serverless” - it’s a fundamentally different approach to computing that enables true infinite scalability.
The Evolution from Servers to Serverless

V8 Isolates: The Secret Sauce
Unlike traditional serverless platforms that use containers or VMs, Cloudflare Workers uses V8 Isolates - the same technology that powers Chrome’s JavaScript engine. This is the key to achieving microsecond cold starts and infinite scalability.

What are V8 Isolates?
V8 Isolates are lightweight JavaScript execution contexts that provide:
- Memory Isolation: Each worker runs in its own memory space
- CPU Isolation: Prevents one worker from affecting others
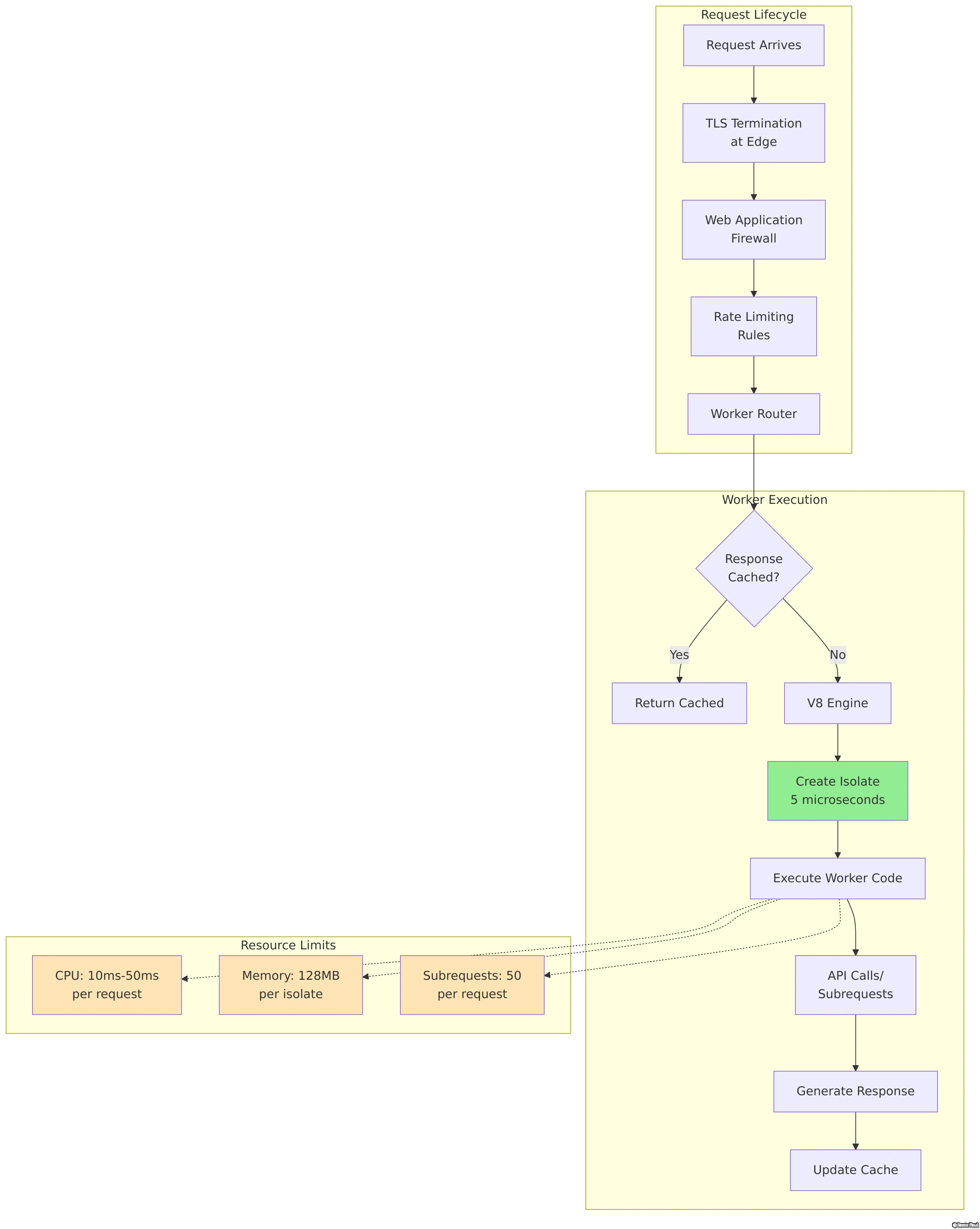
- Zero Cold Starts: New isolates spin up in microseconds
- Shared Runtime: Multiple isolates run in the same process
// This is what happens under the hood when your Worker receives a request
// 1. Request arrives at edge location
// 2. V8 engine (already running) creates new isolate
class WorkerIsolate {
constructor(code) {
this.context = new V8.Context(); // Microseconds
this.globals = this.setupGlobals();
this.code = code;
}
async handleRequest(request) {
// Your worker code executes here
// Completely isolated from other workers
return await this.code.fetch(request);
}
}
// 3. Isolate destroyed after request completes
// Total overhead: ~0.005ms vs 500-3000ms for containers
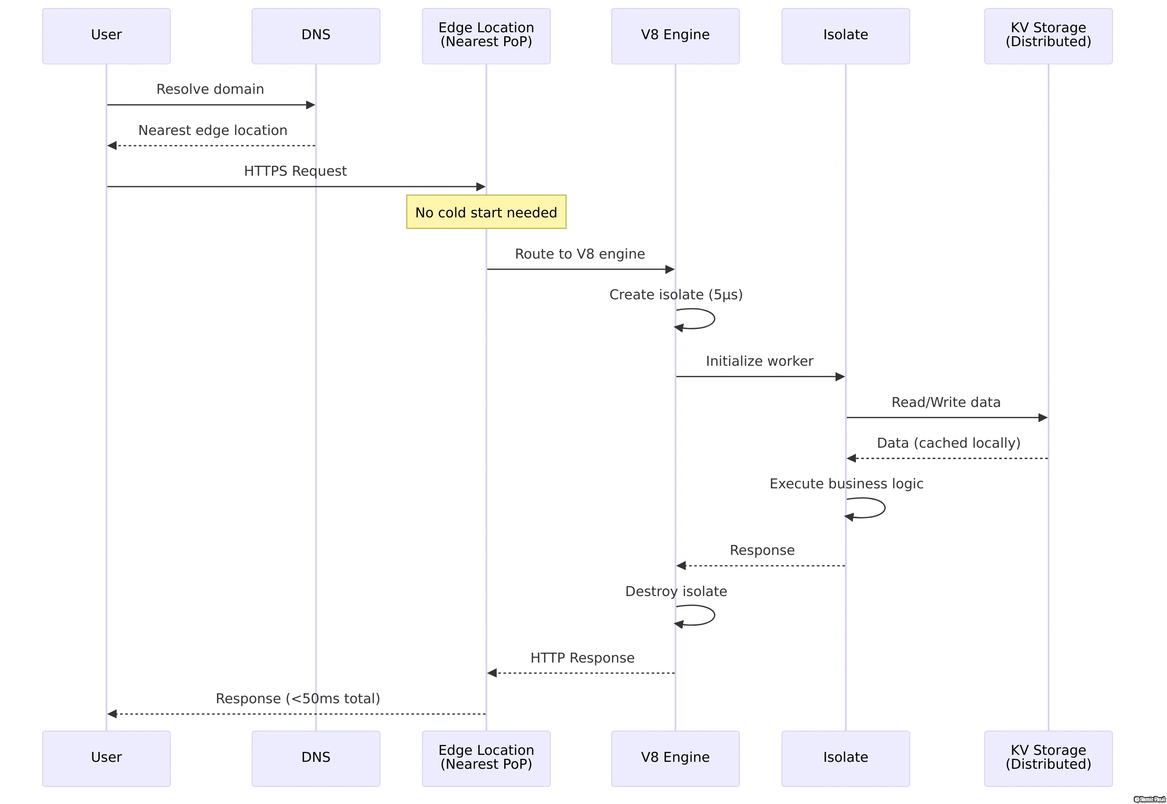
The Edge Network Architecture
Cloudflare Workers run on every one of Cloudflare’s 275+ edge locations worldwide. Here’s how a request flows through the system:

Request Handling Deep Dive
Let’s examine exactly what happens when a request hits your Worker:

Memory Management in Isolates
One of the most impressive aspects of V8 Isolates is their memory efficiency:

Global Distribution & Anycast Routing
Cloudflare Workers leverage Anycast IP routing to automatically route users to the nearest edge location:

Cold Starts Comparison
The elimination of cold starts is what makes Workers truly revolutionary:

The Magic of Zero Infrastructure
Here’s what you DON’T need to manage with Cloudflare Workers:

Resource Limits and Pricing Model
Understanding the limits helps you design efficient Workers:
| Resource | Free Tier | Paid Plan | Why It Matters |
|---|---|---|---|
| Requests | 100,000/day | 10M/month + $0.50/million | Generous for most applications |
| CPU Time | 10ms/request | 50ms/request | Forces efficient code |
| Memory | 128MB | 128MB | Sufficient for most use cases |
| Script Size | 1MB | 10MB | Keeps workers fast |
| Subrequests | 50 | 50 | Enough for complex workflows |
| Environment Variables | 64 | 64 | Use KV for more config |
- Minimize subrequests: Batch API calls when possible
- Use KV caching: Cache expensive computations
- Optimize script size: Use tree-shaking and minification
- Leverage cache API: Cache responses at the edge
- Avoid CPU-intensive operations: Offload to external services if needed
Why This Architecture Enables Infinite Scale
The combination of V8 Isolates and edge distribution creates a system that can handle any load:
- No Shared State: Each request is independent
- Instant Scaling: New isolates created in microseconds
- Global Distribution: Load spread across 275+ locations
- Resource Isolation: One worker can’t affect others
- Automatic Failover: If one location fails, traffic routes elsewhere
// This same code handles 1 request or 1 billion requests
export default {
async fetch(request, env) {
// No difference in code for any scale
// Cloudflare handles all the complexity
return new Response("Hello World");
}
}System Architecture Overview
Our newsletter system leverages Cloudflare’s global edge network to achieve unprecedented scalability and performance. Here’s the complete architecture:

Key Architectural Decisions
- Serverless at the Edge: No servers, containers, or VMs to manage
- Distributed KV Storage: Automatic replication across regions
- Multi-Provider Email: Failover capability and provider flexibility
- Progressive Security: Intelligent bot protection that adapts to threats
- Automated Operations: Self-maintaining with cleanup and backups
Core Features Deep Dive
1. Multi-Provider Email Architecture
The system implements a factory pattern for seamless provider switching:
// Email Provider Factory Pattern with Validation
export class EmailFactory {
static createProvider(config, env) {
const provider = config.EMAIL_PROVIDER?.toLowerCase();
switch (provider) {
case 'gmail':
// Validate Gmail configuration
const gmailValidation = GmailProvider.validateConfig(config);
if (!gmailValidation.valid) {
throw new Error(`Gmail config errors: ${gmailValidation.errors.join(', ')}`);
}
return new GmailProvider(config);
case 'mailerlite':
// Validate MailerLite configuration
if (!config.MAILERLITE_API_TOKEN) {
throw new Error('MailerLite API token required');
}
return new MailerLiteProvider(config, env);
case 'worker-email':
// Validate Worker Email configuration
const workerValidation = WorkerEmailProvider.validateConfig(config);
if (!workerValidation.valid) {
throw new Error(`Worker Email errors: ${workerValidation.errors.join(', ')}`);
}
return new WorkerEmailProvider(config, env);
default:
throw new Error(`Unknown provider: ${provider}`);
}
}
// Send newsletter with automatic retry and fallback
static async sendNewsletter(config, env, { recipients, post }) {
const provider = this.createProvider(config, env);
// Create responsive HTML email
const html = this.createNewsletterHtml(post, config);
const text = this.createNewsletterText(post, config);
// Send with batch processing
return await provider.sendBatchEmail({
recipients: recipients,
subject: `New Post: ${post.title}`,
html: html,
text: text
});
}
}| Provider | Best For | Limits | Cost |
|---|---|---|---|
| Gmail SMTP | Small lists | 500/day (free) | Free |
| MailerLite | Growing lists | 1000/month free | $10+ |
| Worker Email | Custom domains | Unlimited* | Pay-per-use |
2. Intelligent Bot Protection
Our system implements a progressive CAPTCHA system that only challenges suspicious users:

3. Universal Feed Parser - RSS, Atom, JSON Feed
The system includes a powerful universal feed parser that automatically detects and parses any feed format:
// Universal Feed Parser - Supports multiple formats
export function parseFeed(content, contentType = '') {
// Auto-detect format
const trimmed = content.trim();
// Check if it's JSON Feed
if (trimmed.startsWith('{') || contentType.includes('json')) {
return parseJsonFeed(trimmed);
}
// Otherwise, parse as XML-based feed
return parseXmlFeed(trimmed);
}
// Intelligent format detection
export function detectFeedType(content) {
const trimmed = content.trim();
// JSON Feed detection
if (trimmed.startsWith('{')) {
const json = JSON.parse(trimmed);
if (json.version?.includes('jsonfeed.org')) {
return 'json-feed';
}
}
// Atom detection
if (trimmed.includes('xmlns="http://www.w3.org/2005/Atom"')) {
return 'atom';
}
// RSS 1.0/RDF detection
if (trimmed.includes('<rdf:RDF') || trimmed.includes('purl.org/rss/1.0')) {
return 'rss-1.0';
}
// RSS 2.0 detection
if (trimmed.includes('<rss') && trimmed.includes('version="2.0"')) {
return 'rss-2.0';
}
return 'unknown';
}| Format | Example | Auto-Detected | Features |
|---|---|---|---|
| RSS 2.0 | WordPress, Blogger | โ | Most common, widely supported |
| RSS 1.0/RDF | Older CMS systems | โ | Namespace support |
| Atom | GitHub, modern blogs | โ | Modern XML format |
| JSON Feed | Micro.blog, modern APIs | โ | JSON-based, easy to parse |
| Custom Namespaces | Dublin Core, Content | โ | dc:creator, content:encoded |
4. Automated RSS Processing Workflow
// Complete RSS Processing Pipeline
async function discoverFromRssAndQueue(env, config) {
// 1. Validate feed URL
if (!isValidFeedUrl(config.RSS_FEED_URL)) {
console.error('Invalid feed URL');
return;
}
// 2. Fetch with proper headers
const response = await fetch(config.RSS_FEED_URL, {
headers: {
'User-Agent': config.USER_AGENT,
'Accept': 'application/rss+xml, application/atom+xml, application/xml, text/xml, application/json, */*'
}
});
// 3. Parse with universal parser
const feedContent = await response.text();
const feedType = detectFeedType(feedContent);
console.log(`Detected feed type: ${feedType}`);
const items = parseFeed(feedContent, response.headers.get('content-type'));
// 4. Process new items
for (const item of items) {
// Check if already sent
const already = await alreadySent(env, config, item.guid);
if (already) continue;
// Queue for sending
await createEmailQueue({
post: {
url: item.url,
title: item.title,
description: item.description,
author: item.author,
categories: item.categories,
pubDate: item.pubDate
},
subscribers: await getAllSubscribers(env, config),
feedType: feedType
});
}
}Data Flow Diagrams
Newsletter Subscription Flow

Batch Email Processing

Quick Start Guide
๐ Deploy in 5 Minutes
The fastest way to get started is to fork the repository and deploy with Wrangler CLI:
# Quick deploy
git clone https://github.com/SamirPaulb/newsletter-and-contact-system.git
cd cloudflare-workers
npm install
wrangler deployImplementation Guide
Step 1: Project Setup
# Clone the repository
git clone https://github.com/SamirPaulb/newsletter-and-contact-system.git
cd cloudflare-workers
# Install dependencies
npm install
# Configure wrangler.toml
cp wrangler.example.toml wrangler.tomlStep 2: Configuration
Edit wrangler.toml with your settings:
name = "newsletter-system"
main = "src/index.js"
compatibility_date = "2024-12-31"
[triggers]
crons = [
"0 0 * * *", # Daily at midnight UTC
"0 0 * * sat" # Weekly on Saturday
]
[[kv_namespaces]]
binding = "KV"
id = "your-kv-namespace-id"
[vars]
EMAIL_PROVIDER = "gmail"
RSS_FEED_URL = "https://your-site.com/feed.xml"
BATCH_SIZE = 100
BATCH_WAIT_MINUTES = 5Step 3: Set Secrets
# Required secrets
wrangler secret put GMAIL_USER
wrangler secret put GMAIL_PASSWORD
wrangler secret put GITHUB_TOKEN
wrangler secret put TURNSTILE_SITE_KEY
wrangler secret put TURNSTILE_SECRET_KEYStep 4: Deploy
# Deploy to Cloudflare Workers
wrangler deploy
# Verify deployment
curl https://your-worker.workers.dev/healthSecurity Deep Dive
Multi-Layer Defense Strategy

Key Security Features
- Rate Limiting: Two-tier system (per-IP and global)
- CORS Protection: Restricted to your domain only
- Input Validation: Email validation with disposable domain blocking
- XSS Prevention: All user inputs sanitized
- Bot Protection: Progressive CAPTCHA with Turnstile
- Zero Trust Integration: Status page requires authentication
- Never commit secrets to Git
- Use Cloudflare’s secret management
- Enable 2FA on all accounts
- Regularly rotate API keys
- Monitor rate limit logs
Live Demo & User Interface
๐จ Interactive Forms
Experience the system in action with these live, embedded forms:
๐ฌ Contact Form with Auto-Subscribe
๐ฌ Newsletter Subscription Form
๐ Unsubscribe Page
Performance & Scalability
Benchmark Results

- Response Time: <50ms globally (P95)
- Throughput: 100,000+ requests/second
- Availability: 99.99% SLA
- Storage: Unlimited KV pairs
- Email Sending: 500-2000/day (provider dependent)
Cost Analysis
| Subscribers | Monthly Cost | Cost per Subscriber |
|---|---|---|
| 1,000 | ~$5 | $0.005 |
| 10,000 | ~$20 | $0.002 |
| 100,000 | ~$75 | $0.00075 |
| 1,000,000 | ~$500 | $0.0005 |
Based on Cloudflare Workers pricing with daily newsletter sends
Advanced Features
1. Webhook Integration
// Webhook notification on new subscriber
async function notifyWebhook(subscriber, config) {
await fetch(config.WEBHOOK_URL, {
method: 'POST',
headers: {
'Content-Type': 'application/json',
'X-Webhook-Secret': config.WEBHOOK_SECRET
},
body: JSON.stringify({
event: 'subscriber.created',
data: subscriber,
timestamp: new Date().toISOString()
})
});
}2. A/B Testing Support
// Split testing for email campaigns
function selectEmailVariant(subscriber, variants) {
const hash = cyrb53(subscriber.email);
const bucketIndex = hash % variants.length;
return variants[bucketIndex];
}3. Analytics Integration
// Track email opens with pixel tracking
function generateTrackingPixel(emailId, subscriberId) {
const trackingId = generateUUID();
return `<img src="https://your-worker.dev/track/${trackingId}"
width="1" height="1" style="display:none">`;
}Monitoring & Maintenance
Automated Maintenance Tasks

Health Monitoring Endpoints
| Endpoint | Purpose | Access |
|---|---|---|
/health | Basic health check | Public |
/status | Detailed system status | Zero Trust |
/debug | Configuration debug | Zero Trust |
/metrics | Performance metrics | Zero Trust |



Troubleshooting Guide
Common Issues and Solutions
| Issue | Cause | Solution |
|---|---|---|
| Emails not sending | Invalid credentials | Verify Gmail App Password |
| Rate limit hit | Too many requests | Wait 24 hours or adjust limits |
| Turnstile failing | Invalid keys | Check site/secret key match |
| KV write errors | Quota exceeded | Upgrade KV plan |
| Backup failing | GitHub token expired | Regenerate PAT token |
Debug Commands
# Check worker logs
wrangler tail
# Test email sending
curl -X POST https://your-worker.dev/check-now
# Verify configuration
curl https://your-worker.dev/debug
# Run maintenance manually
curl -X POST https://your-worker.dev/maintenanceFuture Enhancements
Roadmap
- GraphQL API for advanced integrations
- Multi-language support with i18n
- Template engine for custom email designs
- Segmentation for targeted campaigns
- Click tracking and engagement analytics
- Drip campaigns with automation workflows
- SMS notifications via Twilio integration
- Dashboard UI with Cloudflare Pages
Conclusion
Building a newsletter system with Cloudflare Workers demonstrates the power of edge computing. With zero infrastructure to manage, infinite scalability, and enterprise-grade security, this architecture represents the future of web applications.
The combination of:
- ๐ Global edge deployment
- ๐ง Multi-provider email support
- ๐ก๏ธ Intelligent bot protection
- ๐ Automated operations
- ๐ฐ Cost-effective scaling
Makes this solution perfect for projects ranging from personal blogs to enterprise newsletters serving millions of subscribers.
- Serverless is the future: No servers, no worries
- Edge computing wins: <50ms latency globally
- Security by default: Multiple layers of protection
- Infinitely scalable: Same code for 1 or 1M users
- Cost-effective: Pay only for what you use
Get Started Today
Ready to build your own infinitely scalable newsletter system?
- Fork the repository: github.com/SamirPaulb/newsletter-and-contact-system
- Follow the setup guide above
- Deploy in minutes with Wrangler
- Scale to millions without changing anything
Share Your Feedback
I’d love to hear about your experience building with Cloudflare Workers! Have you implemented similar systems? What challenges did you face? What features would you add?
Please share your thoughts, questions, and suggestions in the comments below! Your feedback helps improve this project and guides future enhancements.
If you found this guide helpful, please consider:
- โญ Starring the GitHub repository
- ๐ Sharing with your network
- ๐ฌ Leaving a comment with your thoughts
- ๐ Reporting issues or suggesting features
Happy building! ๐


